Latihan Penternakan Untuk Awam
Latihan Penternakan Untuk Awam
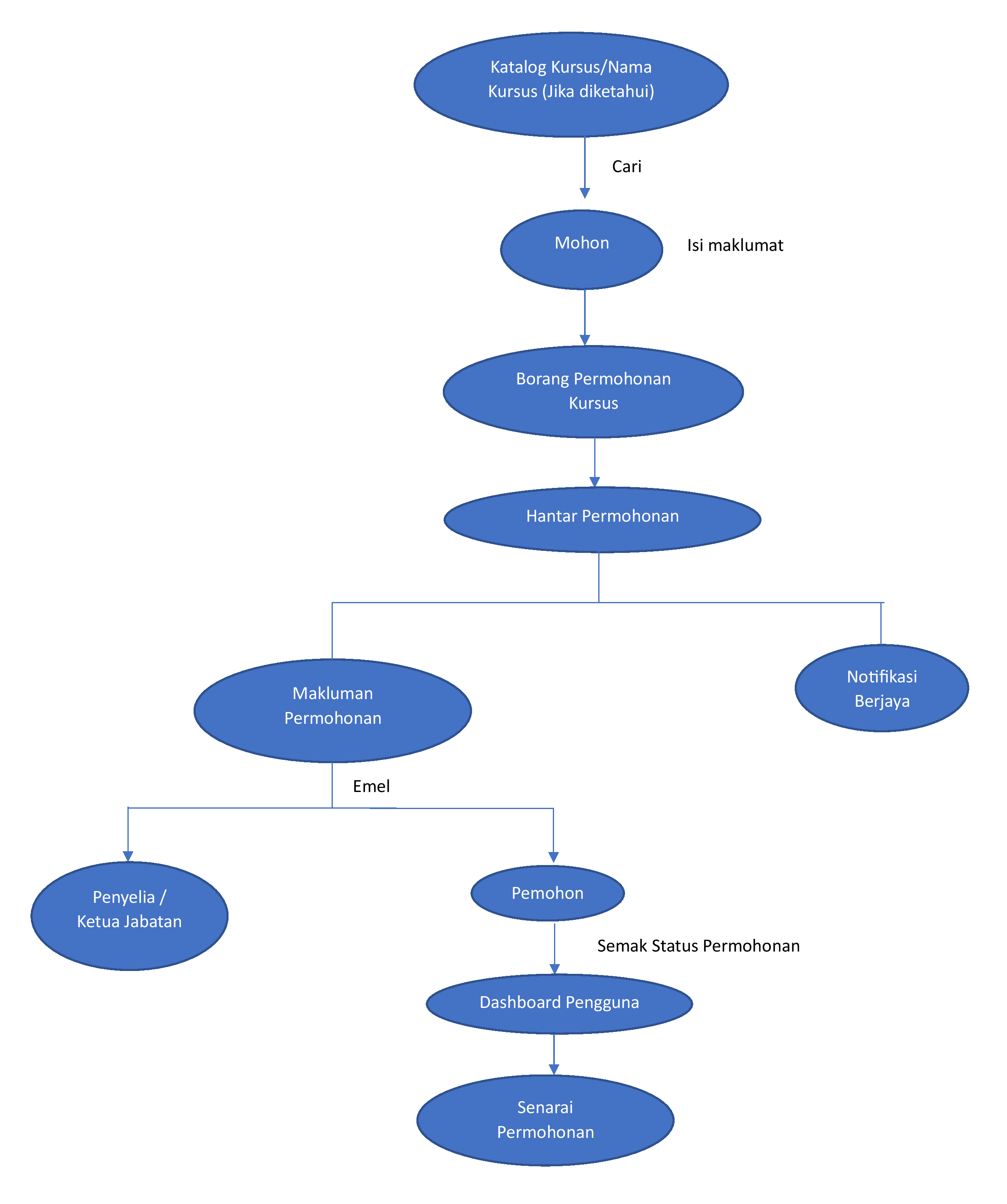
1. Permohonan adalah secara atas talian melalui portal DTIMS INTAN https://www.dtims.intan.my/
- Carta Alir Pendaftaran Pengguna Portal Dtims

Carta Alir Permohonan Kursus Portal Dtims

2. Hubungi Jabatan Perkhidmatan Veterinar Daerah yang berdekatan untuk maklumat kursus anjuran DVS Negeri.
3.Takwim Latihan Orang Awam bagi Tahun 2026 (link: https://url-shortener.me/9LFH )
Sekiranya terdapat pertanyaan dan maklumat lanjut, bolehlah diajukan kepada pegawai di talian 03-8870 2206/2195/2145/1343
Latihan untuk Kakitangan Jabatan Perkhidmatan Veterinar
- Permohonan adalah secara atas talian melalui portal DTIMS INTAN https://www.dtims.intan.
my/ dan Sistem Profil Latihan versi 2.0 (SPLv2) https://splv2.kpkm.gov.my/ - Takwim Latihan Kakitangan Jabatan Perkhidmatan Veterinar bagi Tahun 2026
Seksyen Pengurusan Latihan
Bahagian Pembangunan Modal Insan,
Ibu Pejabat Perkhidmatan Veterinar, Wisma Tani,
Aras 2, Blok Podium 4G1, Presint 4,
62630 Putrajaya
No. Tel : 03-8870 2206/1343/2195/2197/2145
No. Fax : 03-88884267 E-mel : spl@dvs.gov.my
2. Permohonan Latihan Ke Luar Negara
- Borang Pencalonan Menghadiri Program Rasmi Luar Negara
- Lampiran A ( Menghadiri Persidangan / Seminar / Kursus / Bengkel / Mesyuarat / Lawatan Rasmi Ke Luar Negara )
- Lampiran B (SBDPPK)
- Poster Tatacara Permohonan Ke Luar Negara Secara Fizikal
Sebarang pertanyaan, sila berhubung dengan:
Seksyen Pembangunan Kompetensi,
Bahagian Pembangunan Modal Insan,
Ibu Pejabat Perkhidmatan Veterinar, Wisma Tani,
Aras 2, Blok Podium 4G1, Presint 4,
62630 Putrajaya
No. Tel : 03-88702206/2191
No. Fax : 03-88884267
Program Sijil Veterinar Malaysia (SVM)
PROGRAM SIJIL VETERINAR MALAYSIA (SVM)
Jabatan Perkhidmatan Awam (JPA) telah mengiktiraf kelayakan Sijil Veterinar yang dikeluarkan oleh Institut Veterinar Malaysia, Jabatan Perkhidmatan Veterinar mulai 01 Januari 2004 sebagai setaraf dengan kelayakan Sijil Institut Pertanian dari Institut Pertanian, Jabatan Pertanian Semenanjung Malaysia, Jabatan Pertanian Sabah dan Jabatan Pertanian Sarawak.
Tempat latihan dan kemudahan bagi pelaksanaan Sijil Veterinar Malaysia adalah bertempat di Institut Veterinar Malaysia, Kluang Johor. Sesi pengambilan adalah Julai setiap tahun dan mengambil masa selama 2 tahun dan adalah pengajian sepenuh masa.
Sila rujuk syarat kelayakan permohonan Program SVM di pautan berikut;-
Cara permohonan adalah:-
Untuk orang awam (lepasan sijil SPM), permohonan adalah secara atas talian di portal UP_TVET di https://mohon.tvet.gov.my/
main/flexi .Lepasan SPMV (Agroindustri Ternakan Ruminan / Agroindustri Poltri) /SKM Ruminan Tahap 3/SKM Poltri Tahap 3, permohonan adalah secara atas talian di portal UP_TVET di https://mohon.tvet.gov.my/
main/flexi .
Manakala bagi Kakitangan Jabatan, muat turun BORANG PERMOHONAN MENGIKUTI KURSUS DALAM PERKHIDMATAN (PROGRAM SIJIL VETERINAR MALAYSIA) JABATAN PERKHIDMATAN VETERINAR, permohonan hendaklah dibuat secara bertulis dan melalui kebenaran Ketua Jabatan dan dikemukakan kepada;-
Pengarah
Bahagian Pembangunan Modal Insan
Jabatan Perkhidmatan Veterinar,
Aras 2, Lot 4G1, Blok Podium, Wisma Tani,
No.28 Persiaran Perdana,
Presint 4, Pentadbiran Kerajaan Persekutuan,
62624 Putrajaya
Sekiranya terdapat pertanyaan dan maklumat lanjut, bolehlah diajukan kepada pegawai di talian 03-8870 2206/1343/2195/2145 atau e-melkan ke spl@dvs.gov.my
Kursus Sijil Kemahiran Malaysia (SKM)
KURSUS SIJIL KEMAHIRAN MALAYSIA (SKM)
Kursus Sijil Kemahiran Malaysia (SKM) dalam bidang pertanian (ternakan atau poltri) merupakan platform utama pembangunan tenaga kerja mahir yang dilaksanakan secara berstruktur melalui Program Persijilan Program Latihan Kemahiran Pertanian Kebangsaan (PLKPK) yang diterajui oleh Bahagian Pembangunan Kemahiran dan Latihan Pertanian (BPKLP), Kementerian Pertanian dan Keterjaminan Makanan (KPKM). Program ini berperanan memperkukuh tadbir urus pelaksanaan latihan kemahiran pertanian melalui penyeragaman dan pematuhan standard selaras dengan kelulusan Jemaah Menteri pada 24 Julai 2002, berteraskan Standard Kemahiran Pekerjaan Kebangsaan atau National Occupational Skills Standard (SKPK/NOSS) dengan pendekatan latihan berasaskan kompetensi yang memfokuskan kepada aplikasi praktikal dan keperluan industri. Antara bidang ternakan yang ditawarkan adalah seperti berikut:-
i) Sijil Kemahiran Malaysia (SKM) Bidang Ternakan Ruminan (Institut Veterinar Malaysia, Kluang, Johor)
- Tahap 2 (Sijil) - 12 bulan
- Tahap 3 (Sijil) - 12 bulan (termasuk 3 bulan Latihan Industri)
ii) Sijil Kemahiran Malaysia (SKM) Bidang Ternakan Poltri (Institut Teknologi Unggas, Melaka)
- Tahap 3 (Sijil) - 24 bulan (termasuk 3 bulan Latihan Industri)
Program ini diuruskan sepenuhnya oleh;-
- Bahagian Pembangunan Kapasiti dan Latihan Pertanian (BPKLP), Kementerian Pertanian dan Keterjaminan Makanan (KPKM), Putrajaya.
Pengajian Lanjutan Kakitangan Jabatan Perkhidmatan Veterinar
Modul Latihan
MODUL KURSUS PEMBANGUNAN KOMPETENSI PEMBANTU VETERINAR
MODUL KURSUS INDUKSI PEGAWAI VETERINAR LANTIKAN BAHARU
MODUL KURSUS INDUKSI PENOLONG PEGAWAI VETERINAR LANTIKAN BAHARU
Latihan Industri (LI)
TATACARA PERMOHONAN MENJALANKAN LATIHAN INDUSTRI (LI) DI JABATAN PERKHIDMATAN VETERINAR (DVS)
Pemohon perlu mengemukakan dokumen yang lengkap dan mengikut prosedur Jabatan ini bagi memudahkan pihak DVS untuk membuat pertimbangan penempatan dan projek/tugasan yang bersesuaian dengan bidang pengajian pelajar. Dokumen tersebut seperti berikut:
1) Surat Permohonan Menjalani Latihan Industri daripada pihak Institut Pengajian Tinggi (IPT) yang mengandungi
Maklumat pelajar,
Tahun dan semester pengajian yang sedang diduduki,
Tempat latihan industri yang ingin dimohon,
Tarikh dan tempoh LI
Objektif serta jangkaan/harapan latihan industri yang dinyatakan secara terperinci
2) Resume pelajar berserta dengan gambar berukuran pasport terkini (mengandungi maklumat No. Kad Pengenalan dan Kad Matrik);
3) Salinan transkrip (Rekod Akademik Pelajar).
Sila kemukakan dokumen permohonan yang lengkap melalui pos/emel/faks sekurang-
Jabatan Perkhidmatan Veterinar,
Kementerian Pertanian Dan Industri Asas Tani,
Aras 2, Podium 1A, Blok 4G, Persiaran Perdana,
Presint 4, 62630 PUTRAJAYA.
Tel: 03-8870 2000
Faks: 03- 8888 4267
Emel: spl@dvs.gov.my
Latihan Sambil Kerja (LSK) / Latihan Peralihan Tentera (LPT)
- Surat permohonan menjalani latihan - perlulah mengandungi maklumat pegawai tentera, penempatan tentera, tempat latihan, tempoh dan tarikh latihan, dan objektif serta harapan dari latihan yang akan dijalani
- Surat sokongan/penempatan LPT daripada Markas/Formasi
- Salinan Kad Pengenalan / Salinan Kad Tentera
- Surat kelulusan dari Ibu Pejabat PERHEBAT Sg. Buloh
Kemaskini pada 2025-06-18 15:17:49 daripada Administrator








.png)


LAMAN UTAMA
INFO KORPORAT
PERKHIDMATAN
LAMAN UTAMA
Import Eksport
Kawalan Penyakit & Kesihatan Veterinar
Harga Komoditi
Komoditi Ternakan
Skim Pensijilan DVS
Perkhidmatan Makmal
Pelaburan
Rumah Sembelih
Bahan Biologik & Ubatan Veterinar
Latihan & Kursus
Penyelidikan
Kebajikan Haiwan
Subsidi Ayam Telur
e-DIGITAL
AKTA & PERUNDANGAN
HUBUNGI KAMI
